banner
新聞資訊
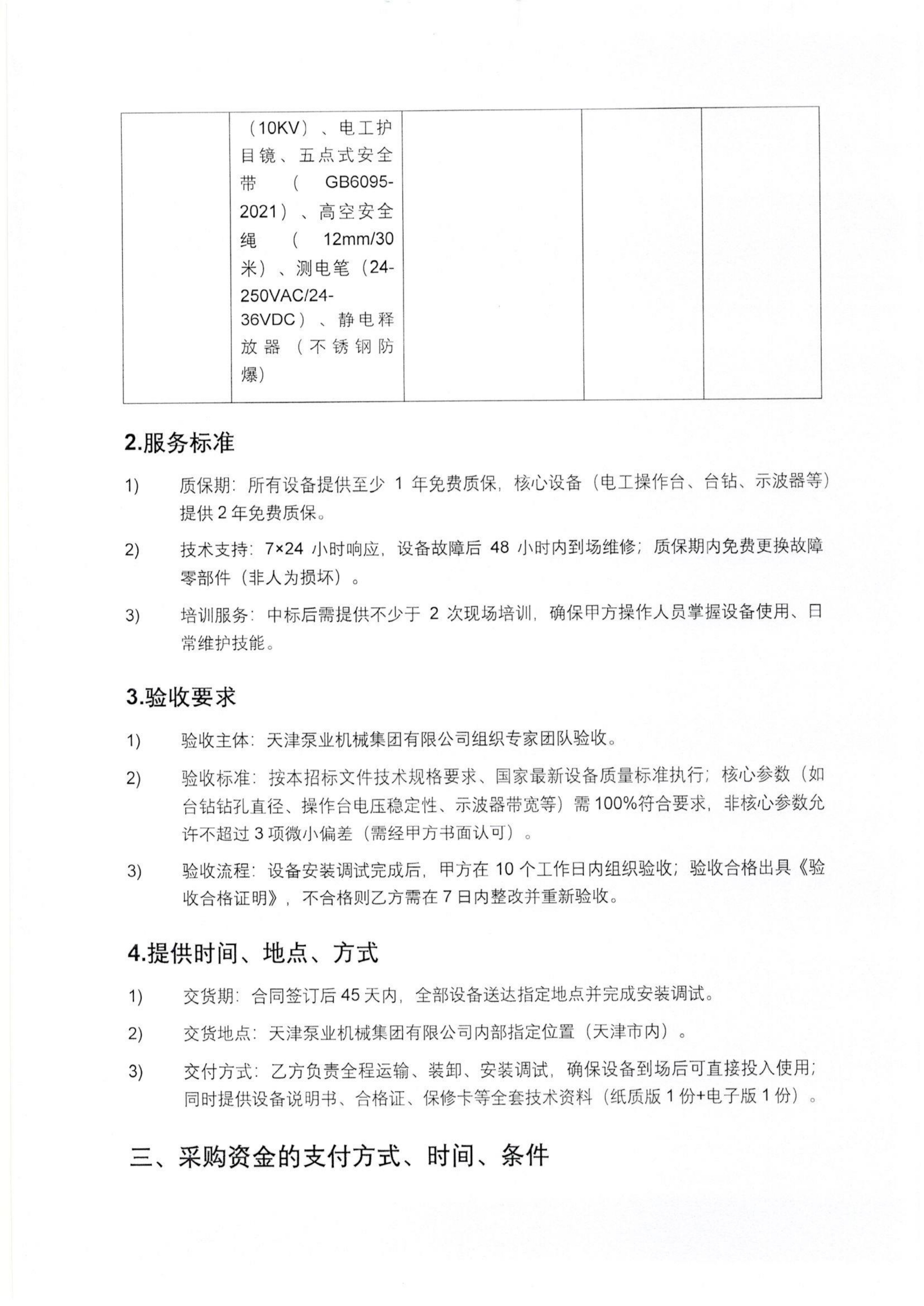
高技能人才基地建設項目設備采購招標公告
- 分類:新聞資訊
- 作者:
- 來源:
- 發布時間:2025-09-19 14:38
- 訪問量:
【概要描述】天津泵業機械集團有限公司擬采購 2025 年度高技能人才基地建設項目所需鉗工、電工設備,項目總投資約人民幣 531000 元,分四個獨立包段采購(各包段預算及內容詳見下文)本項目采用邀請招標方式,投標人可對其中一個或多個包段投標,但須對所投包段內全部內容整體投標,不得缺項、漏項。
高技能人才基地建設項目設備采購招標公告
【概要描述】天津泵業機械集團有限公司擬采購 2025 年度高技能人才基地建設項目所需鉗工、電工設備,項目總投資約人民幣 531000 元,分四個獨立包段采購(各包段預算及內容詳見下文)本項目采用邀請招標方式,投標人可對其中一個或多個包段投標,但須對所投包段內全部內容整體投標,不得缺項、漏項。
- 分類:新聞資訊
- 作者:
- 來源:
- 發布時間:2025-09-19 14:38
- 訪問量:
詳情










掃二維碼用手機看
上一個:
無
下一個:
公司取得《兩化融合管理體系評定證書》
上一個:
無
下一個:
公司取得《兩化融合管理體系評定證書》
高技能人才基地建設項目設備采購招標公告
公司完成“三項制度改革”干部聘任工作